《太空学院》第一季26-52集将于19年暑假期间在江苏优漫卡通卫视等国内多个省市电视频道播出。播出时间段分别为:优漫卡通7月8日起每天17:00三集连播,甘肃少儿7月8日起每天18:00两集连播,黑龙江少儿7月24日起每天16:30两集连播,惠州公共频道7月28日起每天11:01五集连播。

《太空学院》讲述的是沃沃星球上,有五只有志成为太空探险家的沃沃宝贝:斯泰、露娜、帕琪、邦斯和达佩,在游戏化学校——太空学院中积极热情地参与各种游戏,在游戏中学习与成长。
立足学龄前儿童成长寓教于乐
幼儿教育至关重要,家长会倾注很多心血在学龄前这一阶段。但关于教育方式的选择、如何对孩子的成长最有帮助等一系列的问题,让很多家长感到心力交瘁。《太空学院》立足于幼儿教育,受众为3至6岁学龄前儿童,以寓教于乐的形式为幼儿教育提供方法借鉴。
《太空学院》是中国和新西兰首部官方立项合拍动画片,拥有深厚的国际教育背书,结合了中国传统文化教育精髓的同时,也秉承了新西兰特法瑞奇(TE WHāRIKI)教育理念。承载着特法瑞奇的《太空学院》,通过卡通形象的生动演绎,向儿童观众展示并强调领袖能力、解决问题能力、批判思维能力、团队精神与怜悯心,帮助提升小朋友们对科学、数学、文学、艺术及社交的理解认识。

娱乐背后是严谨的教育理论支持
1996年正式颁布的特法瑞奇文件,是世界第一份具有法律效应的幼儿园课程指南,作为新西兰学前教育课程的纲领性文件,一直是新西兰幼儿教育工作者的“圣经”。在新西兰,不论是幼儿课程的教学设计,还是教育教学实践,亦或是幼儿教师专业化标准,都始终秉承着特法瑞奇教育理念。
特法瑞奇教育理念是《太空学院》核心元素,对特法瑞奇的理解与尊重是《太空学院》的创作基础,提倡通过玩乐拓展小朋友自身的能力、兴趣和经验,以此来提升他们的技能、学识和性情。作为一部儿童教育动画,该片从创作初期就致力于通过妙趣横生的演绎达到核心教育的目的,片中的五只沃沃宝贝分别代表特法瑞奇的五大儿童教育方向:团队领袖精神、科学基础、安全与健康、机械与数学、艺术与文化。

从动画片解密新西兰特法瑞奇
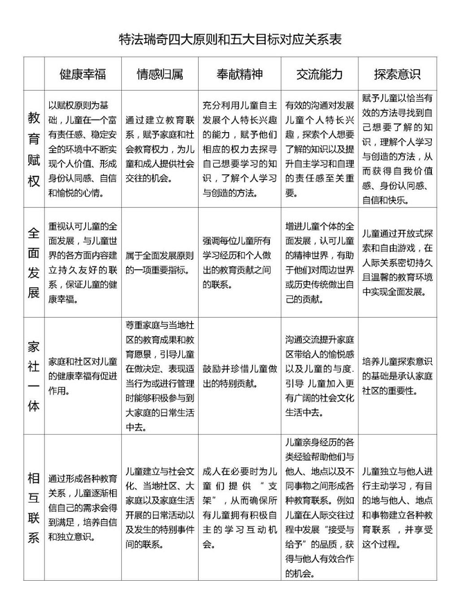
特法瑞奇以“教育赋权、全面发展、家社一体、相互联系”为四项基本原则,围绕“健康幸福、情感归属、奉献精神、交流能力、探索意识”五大教育目标,形成十八大具体目标,并由此延伸出117项具体学习结果;致力于培养儿童成长为富有竞争力、充满自信的学习者和沟通者,以求儿童能思想成熟、身体健康、精神充盈,有归属感和安全感,同时能够对社会做出有价值的知识贡献。而关于实现的过程,也有明确的观点:幼儿教育绝不能是填鸭式的灌输,也不是让幼儿去学习具体技能,相反应该是儿童精神世界的发展,引发儿童的心灵共鸣;儿童的发展应该是全身心的,是头脑、双手和内心完全投入的过程。
比如游戏,对于孩子而言,这其实是有意义的学习。孩子会在游戏之中,通过感官学习,以此促进孩子的认知与发展。因此,《太空学院》中会融入许多有趣的小游戏和小实验,一方面可以吸引孩子参与其中,另一方面也鼓励家长能在闲暇时间和孩子一起娱乐,促进亲子之间的互动与交流。

此前,《太空学院》第一季27-52集已于6月在央视少儿黄金时段开播,并以喜人的收视成绩完美收官;在6月29日全国电视频道19:00-24:00时段青少年节目中收视率排名第一,直播关注度与市占率超过上述时段其他动画片。




